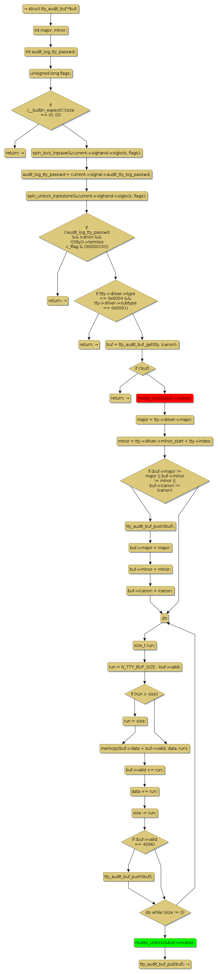
Instance Verification Kit (IVK)
mutex lock @ [7104+24+/linux-3.19-rc1/drivers/tty/tty_audit.c]
Instance Signature: mutex
|
The Matching Pair Graph:
|
|
Function Name
|
Control Flow Graph (CFG)
|
Events Flow Graph (EFG)
|
Source Correspondence
|
|
tty_audit_add_data
|
|
|
[6460+18+/linux-3.19-rc1/drivers/tty/tty_audit.c]
|